Air Compressor Kaeser Maintenance Manual aslsdirect

Kaeser Compressor Manual Pdf. (PDF) Kaeser Compressors DOKUMEN.TIPS +1 540-898-5520 https://www.us.kaeser.com Installation Manual USE If you misplace your manual or would like to request an electronic (PDF) copy of the manual for your Kaeser equipment use the form below to submit your request.

User Manuals Kaeser CSD series Screw Compressor
User Manuals Kaeser CSD series Screw Compressor from www.manualslib.com

View & download of more than 385 KAESER PDF user manuals, service manuals, operating guides Characteristics such as absorption of water, lubrication and resis-

User Manuals Kaeser CSD series Screw Compressor

Original instructions /KKW/MC0V 2.06 en Z1 SBA-MOBILAIR 20190404 155625 Operator Manual Screw Compressor MOBILAIR M13 / 15 / 17 Original instructions /KKW/MC0V 2.06 en Z1 SBA-MOBILAIR 20190404 155625

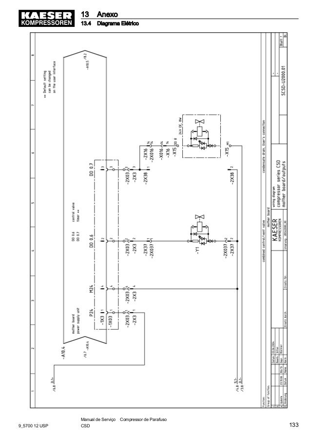
Kaeser Compressor Manual Pdf. Each manual contains technical data specific to that unit, as well as installation, start-up, service, and maintenance instructions along with complete wiring diagrams Request a service manual; Request engineering design support;

KAESER KOMPRESSOREN CSD 82 SERVICE MANUAL Pdf Download ManualsLib. Information regarding KAESER products, services, compressed air and general terms and conditions for download ESD, FSD - Product Literature 125 - 450 hp, direct drive USDSD-FSD PDF, 1.88 MB